Jaguar Land Rover

Jaguar Land Rover


Creating a sales solution to seamlessly integrate within the existing Jaguar and Land Rover DX websites. Creating a quick configurator tool that can match existing stock vehicles for immediate delivery.

Project
Vehicle configurator and ecommerce

01.

The challenge

Enabling vehicle sales online

The solution would enable users to explore the range, configure both fully and rapidly or find their preferred vehicle from existing stock. The onward journey would then educate about new ways to purchase, and offer finance products and part exchange options. Business requirements were gathered between the configurator, sales and finance stakeholders. An extensive list of features were established and prioritised.

Audit

02.

Audit & analysis

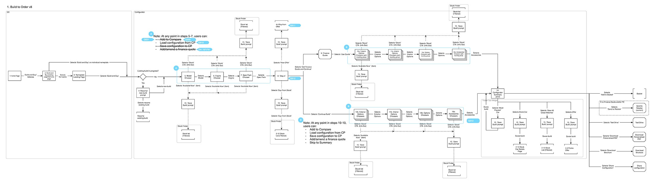
Overview of sales integration with existing configurator

Both Jaguar and Land Rover sites were analysised. I gathered information from department heads to give me an holistic view of everything that had been implimented recently.

03.

Journey mapping

Creating a baseline journey doc

The process of mapping core website journeys helped to focus conversations with stakeholders. It covered the full range of existing websites and platforms.

IA

04.

Configurator entry points

Fleshing out a key sales entry point

The journey mapping highlighted a number of key opportunities which could be targeted and solved in turn. Concepts and journeys were discussed and scamped during workshops. Once some common direction had been agreed these concepts were rapidly wireframed.

Wireframes
Wireframes
Wireframes
Wireframes

05.

Finance products

Being unbiased and informative

The Finance calculator and Part Exchange tool would allow users to learn about the finance products. Quick iterative workshops with stakeholders and the legal team allowed all key and edge case issues to be aired.

Wireflows

06.

Other key features

Returning users, trader options & comms

In brief, other features included Save and load, the ability to return where a user left. Trader options allowed stock and promotions to be dynamically adjusted. The comms page ensured that the sales platform formed a part of the users natural journey.

Wireframes

07.

Wireframes

Rapid wireframing

Internal brainstorming sessions lead to a fully annotated wireframe deck allowing our key stakeholder to present and share as a take-away piece.

Wireframes

08.

Responsive design output

Exploring the key issues

Designs were rolled out for desktop, tablet and mobile. We worked closely to resolve any content and page transition issues.

Designs
Designs
Designs
Designs
Designs